○いなべ市地域脱炭素移行・再エネ推進交付金重点対策加速化事業(個人向け太陽光発電設備等設置)補助金交付要綱
令和5年9月27日
告示第109号
(趣旨)
第1条 この要綱は、環境省が実施する二酸化炭素排出抑制対策事業費交付金(地域脱炭素移行・再エネ推進交付金)を活用し、本市における再生可能エネルギーの利用を促進し、温室効果ガスの排出削減を図るため、予算の範囲内でいなべ市太陽光発電設備等設置費(個人向け)補助金(以下「補助金」という。)を交付するものとし、その交付に関し、二酸化炭素排出抑制対策事業費交付金(地域脱炭素移行・再エネ推進交付金)交付要綱(令和4年3月30日付け環政計発第2203301号)、地域脱炭素移行・再エネ推進交付金実施要領(令和4年3月30日付け環政計発第2203303号。以下「国実施要領」という。)及びいなべ市補助金等交付規則(平成15年いなべ市規則第38号。以下「規則」という。)に定めるもののほか、必要な事項を定めるものとする。
(1) 太陽光発電設備 太陽光を利用して電力を発生させる設備及びパワーコンディショナー、架台その他これに附属する設備をいう。
(2) 蓄電池 充電を行うことで電気を蓄え、繰り返し使用することができる電池(二次電池)をいう。
(3) 住宅 常時居住の用に供する家屋をいう(兼用住宅、併用住宅及び共同住宅を除く。)。
(4) 倉庫又は車庫 家屋以外の建物で地方税法(昭和25年法律第226号)第342条第1項に基づき課税されている建物又は課税される建物をいう。
(5) エネルギー起源二酸化炭素 燃料の燃焼で発生し、排出される二酸化炭素をいう。
(6) 環境価値 温室効果ガスの排出の削減又は吸収という環境の保全に関する付加価値をいう。
(7) 事業着手 相手方との契約行為をいう。
(1) 太陽光発電設備
ア 商用化され、導入実績があるものであること。
イ 中古設備ではないこと。
ウ リース設備ではないこと。
エ 増設設備でないこと。
オ 買替設備でないこと。
(2) 蓄電池
ア 前号に掲げる太陽光発電設備と同時に設置する附帯設備であること。
イ 商用化され、導入実績があるものであること。
ウ 中古設備ではないこと。
エ リース設備ではないこと。
オ 増設設備でないこと。
カ 買替設備でないこと。
キ 太陽光発電設備によって発電した電気を蓄電するものであり、平時において充放電を繰り返すことを前提とした設備であること。
ク 停電時のみに利用する非常用予備電源でないこと。
ケ 定置用であること。
コ 20キロワットアワー未満の蓄電池であること。
(補助対象者)
第4条 補助金の交付の対象となる者(以下「補助対象者」という。)は、次の各号に掲げる要件の全てを満たす者とする。
(1) 市内に自ら所有し、かつ、居住する住宅若しくは住宅の敷地内の倉庫若しくは車庫の屋根に新たに太陽光発電設備の設置を行う個人又は市内に自らが居住する目的で補助対象設備が設置された新築の住宅を取得した個人であること。
(2) 前号に掲げる住宅の所在地を住所地として、本市の住民基本台帳に記録され、かつ、生活の本拠が当該住所地にある者であること。
(3) いなべ市税条例(平成15年いなべ市条例第48号)第3条に掲げる市民税、固定資産税及び軽自動車税を滞納していない者であること。
(4) 補助対象設備について、国、地方公共団体等から他の補助等を受けて事業を実施しない者であること。
(5) 再生可能エネルギー電気の利用の促進に関する特別措置法(平成23年法律第108号。以下「再エネ特措法」という。)に基づくFIT制度又はFIP制度の認定を取得しない者であること。
(6) 電気事業法(昭和39年法律第170号)第2条第1項第5号ロに規定する接続供給(自己託送)を行わない者であること。
(7) 資源エネルギー庁が策定する再エネ特措法に基づく事業計画策定ガイドライン(太陽光発電)に定める遵守事項(専らFITの認定を受けた者に対するものを除く。)を遵守できる者であること。
(8) 発電した電力量の30パーセント以上を、申請した住宅の敷地内で自ら消費する者であること。
(9) 補助対象設備の設置によって得られる環境価値のうち、需要家に供給を行った電力量に紐づく環境価値を需要家に帰属させることができる者であること。
(10) 減価償却資産の耐用年数等に関する省令(昭和40年大蔵省令第15号)に定める法定耐用年数(以下「法定耐用年数」という。)を経過するまでの間、当該補助金により取得した温室効果ガス排出削減効果についてJ―クレジット制度への登録を行わない者であること。
(11) いなべ市暴力団排除条例(平成23年いなべ市条例第1号)第2条第2号に該当しない者であること。
(補助対象経費)
第5条 補助金の交付の対象となる経費は、補助対象設備の購入費用及び設置に係る工事費用(税抜き)とする。ただし、当該補助金の交付の決定を受けた日以降に着手する工事に限る。
(1) 太陽光発電設備
70,000円と1キロワット当たりの購入費用(工事費含む・税抜き)とを比較して少ない方の額に発電出力(キロワット表示の小数点以下切捨て)を乗じた額(1,000円未満切捨て)とする。ただし、乗じることのできる発電出力の上限は、10キロワットとする。
(2) 蓄電池
蓄電池の価格(工事費含む・税抜き)の3分の1の額(1,000円未満切捨て)とする。ただし、1キロワットアワー当たり141,000円(工事費含む・税抜き)の3分の1の額(1,000円未満切捨て)を上限とし、乗じることのできる蓄電池容量の上限は、15キロワットアワーとする。
2 補助金を交付することができる回数は、1者につき1回(住宅1戸、倉庫1棟又は車庫1棟のうちいずれかに限る。)を限度とする。
(補助金の交付申請)
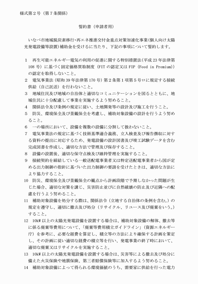
第7条 補助金の交付を受けようとする者(以下「申請者」という。)は、いなべ市地域脱炭素移行・再エネ推進交付金重点対策加速化事業(個人向け太陽光発電設備等設置)補助金交付申請書(様式第1号。以下「補助金交付申請書」という。)に、次に掲げる書類を添付して、市長に提出しなければならない。
(1) 補助対象設備の設置に係る見積書の写し
(2) 補助対象設備の設置場所及び付近の見取図
(3) 補助対象設備の仕様書
(5) 補助対象設備で発電する電力の消費量計画書
(6) 前各号に掲げるもののほか、市長が必要と認める書類
2 市長は、補助金を交付することが不適当と認めたときは、いなべ市地域脱炭素移行・再エネ推進交付金重点対策加速化事業(個人向け太陽光発電設備等設置)補助金不交付決定通知書(様式第5号)により、その理由を付して申請者に通知するものとする。
3 市長は、規則第5条の規定により、交付の条件を付することができる。
(事業着手)
第9条 申請者は、補助金の交付決定通知を受けた日から事業着手できるものとする。
(事業着手の特例)
第10条 申請者は、環境省が毎年度いなべ市に通知する地域脱炭素移行・再エネ推進交付金交付決定日から起算して90日を経過しない場合(以下この条において「特例期間」という。)において、前条の規定にかかわらず、補助金の交付決定通知前に事業着手できるものとする。ただし、補助金交付申請書が特例期間までに提出され、提出時において補助対象設備又は補助対象設備が設置された新築の住宅の支払が完了していない場合に限る。
2 補助対象設備の設置を中止し、又は申請の取下げをしようとするときは、いなべ市地域脱炭素移行・再エネ推進交付金重点対策加速化事業(個人向け太陽光発電設備等設置)補助金中止(取下げ)承認申請書(様式第7号)を市長に提出しなければならない。
4 市長は、前項の通知に際して、必要に応じ、条件を付することができる。
(状況報告書)
第12条 市長は、必要と認めるときは、申請者に対して、事業の進捗状況その他必要な事項について、報告をさせ、又は検査を行うことができる。
(実績報告書)
第13条 申請者は、補助対象設備の設置が完了(中止を含む。)したときは、補助事業の完了の日から30日を経過した日、又は当該補助事業に係る交付の決定を受けた日の属する年度の1月末日のいずれか早い日までに、いなべ市地域脱炭素移行・再エネ推進交付金重点対策加速化事業(個人向け太陽光発電設備等設置)補助金完了実績報告書(様式第9号。以下「完了実績報告書」という。)に次に掲げる書類を添付して、市長に提出しなければならない。
(1) 補助対象設備の設置に係る契約書及び領収書の写し
(2) 補助対象設備の保証書の写し
(3) 電力会社との接続契約書及び売(買)電契約書等の写し
(4) 補助対象設備の設置状況を把握できる写真
(5) 前各号に掲げるもののほか、市長が必要と認める書類
3 市長は、申請者に交付すべき補助金の額を再確定した場合において、その額を超える補助金が既に交付されているときは、その超える部分の補助金の返還を命ずるものとする。
4 前項の補助金の返還期限は、その命令のなされた日から20日以内とし、期限内に納付がない場合は、未納に係る金額に対して、その未納に係る日数に応じて年10.95パーセントの割合で計算した延滞金を徴するものとする。
(財産の処分)
第17条 補助金の交付を受けた者(以下「交付者」という。)は、補助金により取得した補助対象設備(取得価格が500,000円未満の太陽光発電設備を除く。)を、法定耐用年数の期間内において市長の承認を受けないで、補助金の交付目的に反して使用し、売却し、譲渡し、交換し、貸与し、廃棄し、又は担保に供し(以下「財産処分等」という。)てはならない。
2 交付者は、法定耐用年数の期間内において、補助対象設備を財産処分等するときは、あらかじめいなべ市地域脱炭素移行・再エネ推進交付金重点対策加速化事業(個人向け太陽光発電設備等設置)補助金財産処分等承認申請書(様式第12号)を市長に提出し、その承認を受けなければならない。ただし、天災その他自己の責めに帰すべき事由以外の事由により補助対象設備を財産処分等する場合は、事後に当該申請書を提出することができるものとする。
4 交付者は、前項の規定により承認を受けて補助対象設備を財産処分等した場合において、市長の命令があったときは、交付を受けた補助金の全部又は一部を返還しなければならない。
5 前項の規定による補助金の返還を命じられた交付者は、その命令のなされた日から20日以内に返還するものとし、市長は期限内に納付がない場合は、未納に係る金額に対して、その未納に係る日数に応じて年10.95パーセントの割合で計算した延滞金を徴するものとする。
(交付決定の取消等)
第18条 市長は、交付者が次の各号のいずれかに該当すると認めたときは、交付決定の全部又は一部を取り消すものとする。
(1) 法令等又は法令等に基づく市長の処分若しくは指示に従わないとき。
(2) 偽りその他不正の手段により補助金の交付を受けたとき。
(3) 補助金を補助事業以外の用途に使用したとき。
(4) 前各号に掲げるもののほか、補助金等の使用が不適当と認めたとき。
2 市長は、前項の取消しを行った場合において、既に当該取消しに係る部分に関し補助金が交付されているときは、期限を付して当該補助金の返還を命ずるものとする。
3 市長は、前項の返還を命ずる場合は、その命令に係る補助金の受領の日から納付の日までの日数に応じて、年10.95パーセントの割合で計算した加算金の納付を併せて命ずるものとする。
(自家消費割合の報告)
第19条 交付者は、補助事業の完了の日の属する年度の翌年度から3年間を対象としたいなべ市地域脱炭素移行・再エネ推進交付金重点対策加速化事業(個人向け太陽光発電設備等設置)補助金自家消費割合報告書(様式第14号。以下「自家消費割合報告書」という。)を提出しなければならない。
2 前項の報告の期限は、報告対象年度の翌年度の7月31日までとし、計3回報告するものとする。
3 自家消費割合報告書には、同様式において定める書類を添付しなければならない。
(現地調査等)
第20条 市長は、補助金の交付業務の適正かつ円滑な運営を図るため、必要に応じて現地調査等を行うことができる。
2 市長は、交付者に対し、必要に応じて事業の成果を示すデータの提供その他の協力を求めることができる。
(書類の保存期間)
第21条 交付者が当該補助金に係る書類を保存する期間は、補助事業の完了の日の属する年度の翌年度から起算して10年間とする。
2 前項の規定にかかわらず、補助対象設備について法定耐用年数の期間を経過しない場合においては、当該法定耐用年数期間の末日の属する年度の末日までとする。
(雑則)
第22条 この要綱に定めるもののほか、補助金の交付に関し必要な事項は、市長が別に定める。
附則
この要綱は、令和5年10月1日から施行する。
附則(令和6年6月18日告示第101号)
(施行期日)
1 この告示は、令和6年6月18日から施行する。
(経過措置)
2 この告示の施行の際、この告示による改正前の様式により調整した用紙で現に残存するものは、所要の修正を加えて、使用することができる。
附則(令和7年5月22日告示第96号)
この告示は、令和7年5月22日から施行する。

















